Turnout Interface

Circuit Diagram

Circuit Diagram

Circuit Diagram in Postscript(26K)

Circuit Description

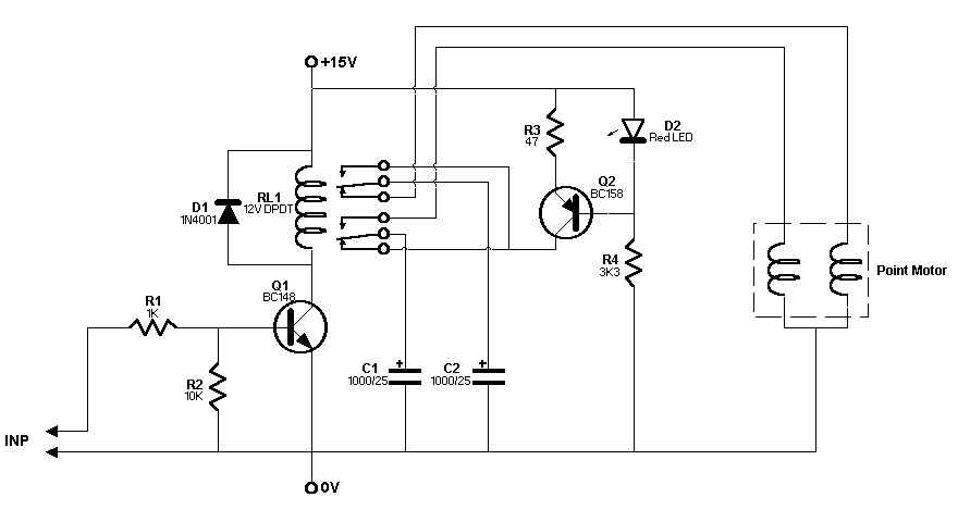
The signal from the I/O Extender drives transistor Q1 to activate the relay. This causes the capacitor C1 to discharge through one of the coils of the turnout motor and moving the turnout frog in one direction. The capacitor C2 is then charged by the constant current source made up of Q2, D2, R3 and R4. When the signal from the I/O Extender goes low, the relay is deactivated. This discharges C2 and charges up C1.

The constant current source reduces the cycle time as explained in the turnout controller page.


Home Back Previous
Updated on 23 Nov 95. Feedback to